据中国民航局消息,3月21日、22日,民航局再发熔断指令,对马来西亚国际航空有限公司MH376航班(吉隆坡至广州)等多个航班实施熔断措施。


民航局对多个入境航班发出熔断指令。制图:刘佳
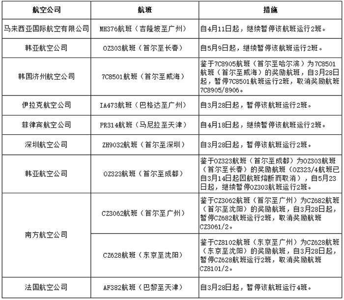
根据民航局通报,3月7日入境的马来西亚国际航空有限公司MH376航班(吉隆坡至广州)确诊新冠肺炎旅客5例,自4月11日起,继续暂停该航班运行2班。
3月8日入境的韩亚航空公司OZ303航班(首尔至长春)确诊新冠肺炎旅客8例,自5月9日起,继续暂停该航班运行2班。
3月9日入境的航班中,韩国济州航空公司7C8501航班(首尔至威海)确诊新冠肺炎旅客9例,鉴于7C8905航班(首尔至哈尔滨)为7C8501航班(首尔至威海)的奖励航班,自3月28日起,暂停7C8501航班运行2班,取消奖励航班7C8905/8906。伊拉克航空公司IA473航班(巴格达至广州)确诊新冠肺炎旅客7例,自3月28日起,暂停该航班运行2班。菲律宾航空公司PR314航班(马尼拉至天津)确诊新冠肺炎旅客5例,自4月18日起,继续暂停该航班运行2班。深圳航空公司ZH9032航班(首尔至深圳)确诊新冠肺炎旅客6例,自3月28日起,暂停该航班运行2班。
3月10日入境的航班中,韩亚航空公司OZ323航班(首尔至成都)确诊新冠肺炎旅客6例,鉴于OZ323航班(首尔至成都)为OZ303航班(首尔至长春)的奖励航班(OZ323/4航班已自3月14日起因航班熔断而取消),自5月23日起,继续暂停OZ303航班运行2班。南方航空公司CZ3062航班(首尔至广州)确诊新冠肺炎旅客5例,鉴于CZ3062航班(首尔至广州)为CZ682航班(首尔至沈阳)的奖励航班,自3月28日起,暂停CZ682航班运行2班,取消奖励航班CZ3061/2。南方航空公司CZ628航班(东京至沈阳)确诊新冠肺炎旅客5例,鉴于CZ8102航班(东京至广州)为CZ628航班(东京至沈阳)的奖励航班,自3月28日起,暂停CZ628航班运行2班,取消奖励航班CZ8101/2。
3月11日入境的航班中,法国航空公司AF382航班(巴黎至天津)确诊新冠肺炎旅客12例,自3月28日起,暂停该航班运行4班。科威特航空公司KU419航班(科威特至广州)确诊新冠肺炎旅客12例,自4月11日起,继续暂停该航班运行4班。意大利勒奥斯航空公司NO946航班(米兰至天津)确诊新冠肺炎旅客12例,自3月28日起,暂停该航班运行4班。山东航空公司SC4088航班(首尔至青岛)确诊新冠肺炎旅客6例,自3月28日起,暂停SC4088航班(周五入境)运行2班。东方航空公司MU5042航班(首尔至上海)确诊新冠肺炎旅客5例,自3月28日起,暂停该航班运行2班。中国国际航空公司CA124航班(首尔至北京)确诊新冠肺炎旅客5例,自4月11日起,继续暂停该航班运行2班。
3月12日入境的航班中,南方航空公司CZ308航班(阿姆斯特丹至广州)确诊新冠肺炎旅客6例,自3月28日起,暂停该航班运行2班。祥鹏航空公司8L802航班(曼谷至昆明)确诊新冠肺炎旅客11例,自3月28日起,暂停该航班运行4班。
3月13日入境的航班中,南方航空公司CZ3070航班(胡志明至广州)确诊新冠肺炎旅客9例,自4月25日起,继续暂停该航班运行2班。中国国际航空公司CA842航班(维也纳至北京)确诊新冠肺炎旅客11例,自3月28日起,暂停该航班运行4班。
3月12日、13日入境的青岛航空公司QW9902航班(首尔至青岛)分别确诊新冠肺炎旅客5例、6例,自3月28日起,继续暂停该航班运行共4班。
民航局要求,上述熔断的航班量不得用于其它航线。上述各家航空公司要做好后续航班旅客安抚和机票退改等服务工作。






