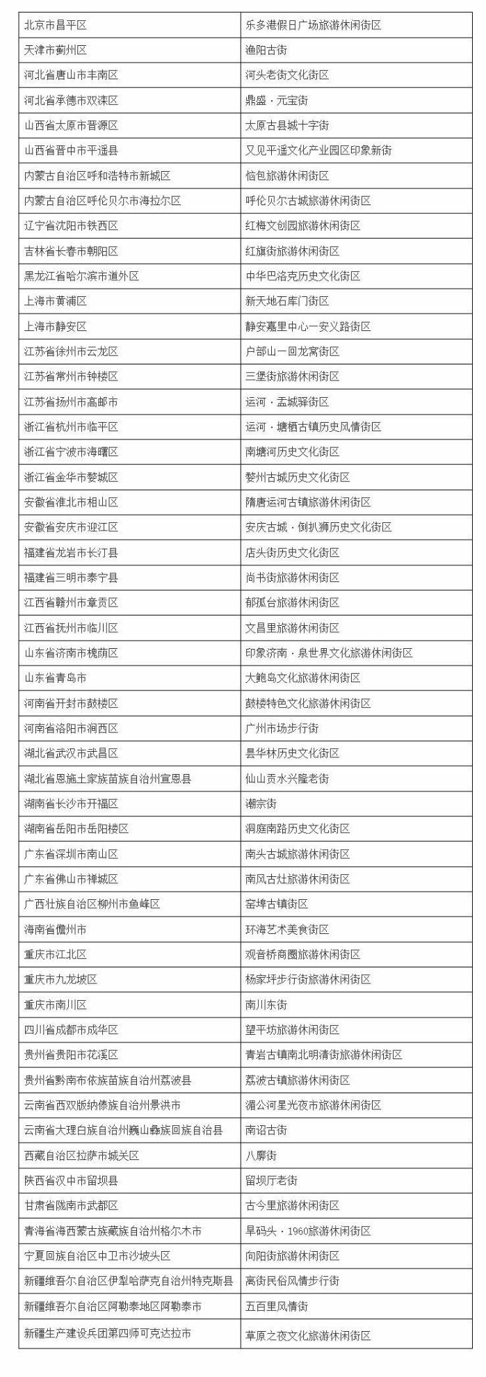
文旅部12月27日发布公告,确定第三批国家级旅游休闲街区名单。内容如下:
文化和旅游部关于确定
第三批国家级旅游休闲街区名单的公告
根据中华人民共和国旅游行业标准《旅游休闲街区等级划分》(LB/T 082-2021),经省级文化和旅游行政部门推荐,文化和旅游部按程序组织认定并完成公示,确定以下单位为第三批国家级旅游休闲街区:

责任编辑:余山审核:陈钇彤
党报头条是中国报业传媒矩阵平台
文旅部12月27日发布公告,确定第三批国家级旅游休闲街区名单。内容如下:
文化和旅游部关于确定
第三批国家级旅游休闲街区名单的公告
根据中华人民共和国旅游行业标准《旅游休闲街区等级划分》(LB/T 082-2021),经省级文化和旅游行政部门推荐,文化和旅游部按程序组织认定并完成公示,确定以下单位为第三批国家级旅游休闲街区:

扫描关注微信公众号